法学社举办“给古代和虚构人物的法律风险告知书”活动
发布日期:2025年12月05日 12:00
为打破法学学习的书本局限,让法律知识以更生动的方式融入校园生活,同时培养同学们的法律素养与创新思维。法学社于2025年11月17日至12月3日在线上开展“给古代和虚拟人物的法律风险告知书”活动。借“时空错位”的趣味形式,让律条与文学经典、神话传说碰撞出独特火花。
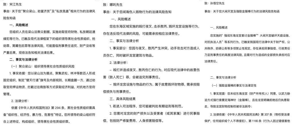
活动中,同学们自主选取广为人知的历史人物或文学虚构形象,以其标志性行为作为切入点,结合现代法律法规,撰写符合正式文书格式的《法律风险告知书》。从历史典故中的典型人物,到神话、文学中的经典角色。比如曹操挟天子以令诸侯涉嫌滥用职权;神话中的孙悟空大闹天宫涉嫌故意毁坏财物;诸葛亮草船借箭涉嫌民事欺诈等,这些人物的标志性行为都成为同学们分析法律风险的鲜活素材。参与者通过分析其行为可能触犯的当代法律,既深化了对法律知识的理解,也锻炼了文书撰写的实务能力。
这场“给古代和虚构人物写法律风险告知书”的创意活动,让大家收获不止于“玩着学法”:一方面,跳出传统法条记忆模式,在文书创作中锻炼了抽象法律知识的具象分析能力;另一方面,借“时空错位”的创作形式,提升了同学们用法律思维观察多元场景的素养。

(撰稿人:李梦妍 审稿人:武珊珊 )

